您好,欢迎来到
甘肃省专业技术人员继续教育平台
!
登录
注册
退出
热线电话
400-994-9699
网站首页
关于我们
专技继续教育
公需科目
专业科目
建造师继续教育
二级建造师继续教育
一级建造师继续教育
新闻资讯
通知公告
行业动态
政策法规
职称评审
常见问题
售后服务
退换货原则
售后服务保证
退款说明
在线留言
联系我们
新闻资讯
NEWS
通知公告
行业动态
政策法规
职称评审
常见问题
为您推荐
工程系列测绘专业专业科目(60学时)
工程系列地质矿产专业科目(60学时)
工程系列电子信息专业科目(60学时)
工程系列林业工程专业科目(60学时)
新闻资讯
2026甘肃省继续教育官方入口已开通!认准甘肃继续教育网,开启专业成长新征程
2026甘肃省继续教育平台登录入口官网:2026甘肃继续教育网专业技术人员的终身学习主入口
2026甘肃省继续教育平台登录入口官网:2026甘肃省继续教育入口甘肃继续教育网开启终身学习新征程
甘肃省专业技术人员继续教育平台:甘肃继续教育网赋能未来,筑梦陇原
2026甘肃省继续教育入口官方公布:认准甘肃继续教育网(https://www.gsjxjy.com
首页
>
新闻资讯
>
通知公告
甘肃省人力资源和社会保障厅关于印发《甘肃省专业技术人员继续教育学时认定管理办法》的通知
发布时间:2023-03-04 22:38:21
浏览次数:
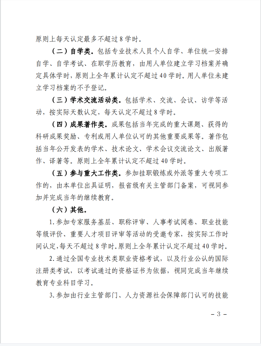
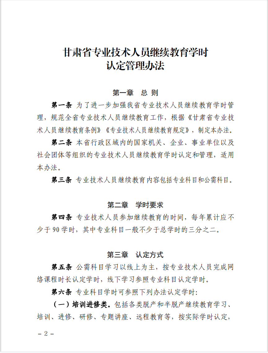
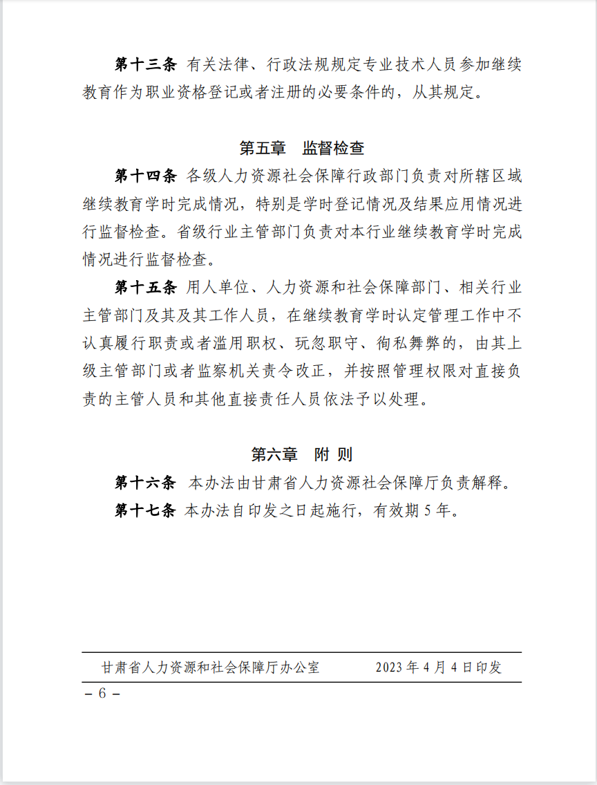
《甘肃省专业技术人员继续教育学时认定管理办法》已经2023年第8次厅党组会议审议通过,现印发你们,请遵照执行。
上一篇:
关于做好2025年甘肃省专业技术人员继续教育工作的通知
下一篇:
关于做好2024年甘肃省专业技术人员继续教育工作的通知
Copyright © 2012-2024
甘肃继续教育网
-
甘肃省专业技术人员继续教育平台
版权所有 备案号:
粤ICP备19153005号
在线客服
联系电话
全国免费咨询热线
400-994-9699
· 专业的网络平台
· 精准的解决方案
· 7×24小时在线
· 1对1贴心服务
在线留言
回到顶部
Login
用户登录
登录
忘记密码?
立即注册